Instance Verification Kit (IVK)

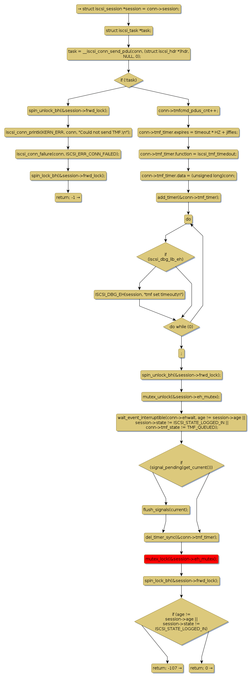
mutex lock @ [49548+31+/linux-3.19-rc1/drivers/scsi/libiscsi.c]
Instance Signature: eh_mutex

The Matching Pair Graph:


Function Name
Control Flow Graph (CFG)
Events Flow Graph (EFG)
Source Correspondence
iscsi_eh_abort [57651+14+/linux-3.19-rc1/drivers/scsi/libiscsi.c]
iscsi_eh_device_reset [61408+21+/linux-3.19-rc1/drivers/scsi/libiscsi.c]
iscsi_eh_target_reset [65864+21+/linux-3.19-rc1/drivers/scsi/libiscsi.c]
iscsi_exec_task_mgmt_fn [48336+23+/linux-3.19-rc1/drivers/scsi/libiscsi.c]